武汉市
资讯首页 早报新闻 商业动态 国内楼市 优惠活动 看房日记 新房资讯 本地楼市 楼市焦点

“房地产税”≠“房产税”,所以你的房子每年要交多少钱?

2022-04-01 23:00:50 作者:蔡蔡评楼 点击 评论
坊间轰轰烈烈
讨论许久的房地产税
终于真的来了!

总结一下就是
此次为期5年的房地产税
试点征收对象主要以住宅为主
具体实施细则
由各试点城市自行制定
至于最终会不会正式立法
还是要根据试点效果来决定
试点时间及试点城市名单
目前并未公布


01

房地产税≠房产税


在讨论房地产税之前
我们首先要捋清一个概念
房地产税≠房产税
图片

房地产税是包含房产税在内的
一个更大的概念
“一切与房地产经济运动过程
有直接关系的税
都属于房地产税”


02

房地产税会怎么收?


于房地产税,大家最关心的
当然还是怎么收
虽然具体的实施细则
要等官方消息公布
但并不影响我们进行大胆推测
以下这两个维度就可供我们参考
一是根据国内个别城市
已推进的试点措施
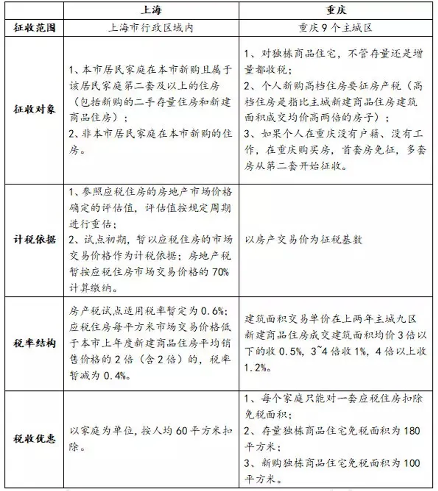
2011年,上海和重庆
试点征收房产税
在上海,本市居民
新购二套房产及以上
以及非本市居民新购商品房
房地产税的税率在0.4%-0.6%
而重庆房产税重点调节的
是高档住房消费需求
所以单列了独栋别墅等情况
单价在上两年主城均价
3倍以下税率为0.5%
3倍-4倍的税率为1%
4倍以上的税率为1.2%
两个城市试点的共性是
征收覆盖范围比较窄
税负对于购房者来说
并没有明显的影响

2011年上海与重庆试点政策
图片

二是欧美国家的
一些经验和做法
根据西部证券发布的报告
美国各州房地产税税率相差略大
比如新泽西州达到了2.13%
而夏威夷州为0.3%
相差了7倍多
但均值大约为1%
图片
(图片来源于威翰网)


03

房地产税征收的几种猜想


基于以上参考
蔡蔡也大胆猜测了一下
考虑到居民的税收压力
蔡蔡觉得征收税率
大概会在0.5%-1%左右
这是一个相对来说压力不大的税负
同时,关于房地产税
会以什么标准起征
蔡蔡也设想了一下
首先基本可以排除
无差别的“有房就征”
其次,假如按套数起征
那么大概率会是首套房免征
多套房从第二套起征收
当然也存在按房屋面积起征
按房屋总价起征
或是按房屋人均面积起征的可能
至于房地产税到底要交多少
我们不妨以上海房产税征收政策
来尝试算一下
根据这个计算公式

年应纳房产税税额(元)=

新购住房应征税的面积(建筑面积)

×新购住房单价(或核定的计税价格)

×70%×税率

假定你的持有住房面积为97m²
新购住房单价或
核定的计税价格为32670.48元
税率为0.4%
那么你每年应纳房产税税额为
97×32670.48×70%×0.4%≈8873.3元
当然这只是一种猜测
具体会如何开展
还是要等进一步的消息


04

试点城市花落何处?


虽然目前还未公布试点城市有哪些
但有专家根据
已实行试点的上海和重庆
的共性推测
首批试点城市
可能与目前已建立
二手房指导价机制
的12个城市部分重合
包括深圳、广州、东莞、成都、
西安、宁波、无锡、合肥
三亚、绍兴、衢州、金华
图片


05

房地产税对房价有什么影响?


此次房地产税征收试点
究其根本原因
还是在于引导住房合理消费
解决房产投机问题
进一步强化“房住不炒”政策
毫无疑问,房地产税的落地
短期内必然会影响到试点城市房价
试点城市房地产税一旦推出
持有多套房的业主成本大增
短期内挂牌量大增是必然趋势
当然最恐慌的还是
持有多套房的高杠杆炒房客
市场羊群效应泛滥
尤其是高杠杆炒房客
一定会集体抛盘
市场供应量暴增房价必然下跌
但随着市场对房地产税的恐慌慢慢下降
市场情绪又会趋于缓和
等到市场供需平衡后
房价也会逐渐回归正常
所以说房地产税只会短期影响房价
长期来看
还是供求关系起主导作用
图片
从上图来看
除了2011年
对试点城市房价有明显影响
后面还是陆续回归正常水平
再说回武汉
此次试点城市虽然大概率没有武汉
但从近段时间房价走势来看
武汉的房价也或多或少
受房地产税来临的消息影响
图片


06

蔡蔡点评


房地产税并不是中国独有
世界上有很多国家和地区
早就实施了这一政策
从美国、英国为代表的欧美国家看
房地产税给居民造成的
税收负担并不算大
虽然对炒房行为有一定遏制
但对房地产总体影响很有限
以日、韩为代表的亚洲邻国看
单一房产税政策
对房市也没有产生趋势性影响
至于日本90年代的房产泡沫
主要还是由于通过增加土地税
来抑制土地价格
与房地产税政策并无太大联系
房地产税的到来
势必会带来一些楼市波动
但从长远来看
一定是有利于
整个房地产市场的稳定发展

备注:未经原作者许可,禁止转载 
部分图片来自美国房产门户、
上海房产投资攻略、网络等
用微信扫一扫,分享至好友和朋友圈

热文排行

热门楼盘